[Q1] 일정한 속력으로 발사된 물체는 포물선을 그린다. 이 포물선은 발사각에 따라 모양이 변하게 된다. 그럼 포물선의 꼭지점이 그리는 도형은?

1. 원
2. 포물선
3. 타원
더보기

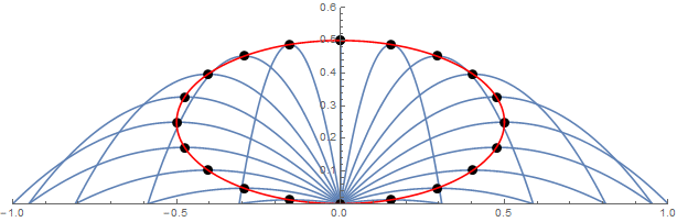
간단히 보기 위해서 ($v_0=1, g=1$)인 경우만 보자. 포물체의 자취는
$$ x= \cos \theta t, \quad y = \sin \theta t -\frac{1}{2} t^2$$
로 주어지는데 최고점 도달시간은 $t=\sin \theta$이므로 최고점의 좌표는 $x= \sin\theta\cos\theta$, $y=\frac{1}{2}\sin^2 \theta$이다. 이 두식에서 $\theta$을 소거하면,
$$ 4x^2 + 16 \Big(y- \frac{1}{4}\Big)^2 = 1$$
즉, 타원의 방정식으로 표현된다.
locus.nb
0.13MB

[Q2] 만약 속도에 비례하는 공기 저항이 도입되는 경우 꼭지점의 자취는 어떻게 변할까?
728x90
'Physics > 역학' 카테고리의 다른 글
| Scissor lift (0) | 2022.02.05 |
|---|---|
| 구슬의 가속도는? (0) | 2022.02.04 |
| 매달린 물체의 가속도는? (0) | 2022.01.24 |
| 중력 새총 (1) | 2022.01.24 |
| 포탄이 날아가는 각도는? (0) | 2022.01.24 |

